首页
中心介绍
中心概况
发展历程
使命愿景
机构设置
中心领导
人才队伍
新闻公告
中心新闻
通知公告
科研服务
动物实验服务
动物生产服务
福利与伦理管理服务
疾病模式动物技术服务
斑马鱼实验技术服务
动物影像技术服务
实验动物质量控制服务
公共设备预约服务
收费与结算指引
伦理审核
审核说明
A类伦理材料
B类伦理材料
伦理通知
政策法规
技术指南
教学培训
培训通知
党建工作
党支部介绍
党建新闻
党建活动
学习资料
学习党史
文件下载
管理制度
常用表格
办事指引
办事指引
联系我们
导航痕迹
中山大学实验动物中心
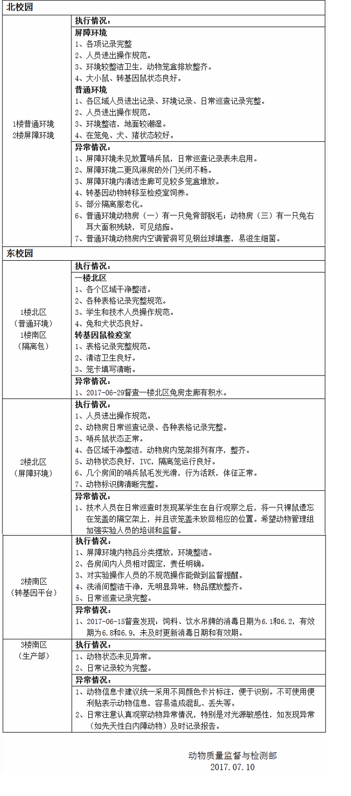
2017年6月实验动物中心质量监督巡查结果公示
扫描此二维码分享
2017年6月实验动物中心质量监督巡查结果公示
发布人:黄铭倩
发布日期:2017-07-11
首页
中心介绍
中心概况
发展历程
使命愿景
机构设置
中心领导
人才队伍
新闻公告
中心新闻
通知公告
科研服务
动物实验服务
动物生产服务
福利与伦理管理服务
疾病模式动物技术服务
斑马鱼实验技术服务
动物影像技术服务
实验动物质量控制服务
公共设备预约服务
收费与结算指引
伦理审核
审核说明
A类伦理材料
B类伦理材料
伦理通知
政策法规
技术指南
教学培训
培训通知
党建工作
党支部介绍
党建新闻
党建活动
学习资料
学习党史
文件下载
管理制度
常用表格
办事指引
办事指引
联系我们